安全、高速、放心的专业下载站!
思念连点器功能强大且完全免费的手机自动点击器工具,适用于安卓平台,支持无需Root权限运行,通过悬浮窗控制面板实现快速启停,能有效提升游戏挂机、抢购秒杀、自动签到等重复性操作的效率。支持将自定义方案一键保存,下次使用直接调用,节省重复设置时间。
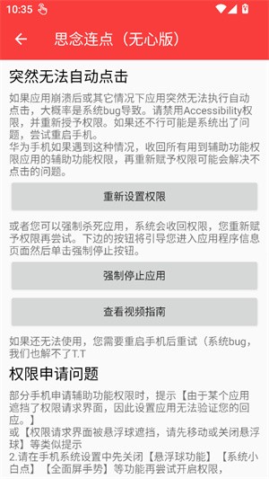
怎么使用
1、打开软件,需要先授权无障碍权限和悬浮窗权限。

2、点击启动选项,在左侧会显示点击窗口。

3、点击设置选项可以自定义设置点击次数。

4、全部设置好后,点击保存即可。

软件功能
1、自动连点:支持连点、连续滑动等多种模式。
2、自定义参数:点击频率、点击次数、点击时长均可个性化设置。
3、多点位操作:可同时规划多个点击点,适用于复杂场景。
4、循环执行:支持循环次数设置,满足长时间挂机需求。
5、悬浮窗控制:小窗启动、暂停、停止更便捷。
6、脚本保存:可将常用连点方案保存为脚本,下次一键启动。
7、后台运行:支持部分机型息屏或后台执行任务。
软件特色
1、支持单点点击、多点循环点击,可选择单击、双击、长按等事件类型。
2、自由设置点击周期、按下时长、循环次数。
3、支持点击位置随机偏移,避免重复点击同一坐标。
4、一键录制操作流程,支持点击+滑动组合手势,自动重复执行录制内容。
软件亮点
1、零成本体验:完全免费使用所有功能,无需付费即可享受高效的自动点击服务。
2、悬浮窗操控:通过悬浮窗快速控制,操作便捷灵活,无需切换界面。
3、随时可控:一键启动或暂停功能,响应迅速,用户可完全掌控操作进程。
4、多点位管理:支持多个点击点位的自由添加、编辑和移动,满足复杂操作需求。
5、场景多样:适用于各种需要重复点击的操作场景,提升操作效率。